您好,欢迎访问浙江双鸟智能装备有限公司网站!
中文|English
新闻资讯 / News

联系方式 Contact information

浙江双鸟智能装备有限公司

电话:0575-83056988(销售热线)

手机:13575538660(黄经理)13575539218(杜经理)

邮箱:cnc@tbmcnc.com

地址:浙江省嵊州市黄泽镇三王工业园区腾龙路9号

网址:www.tbmcnc.com

您现在的位置:首页 > 新闻资讯 > 企业新闻

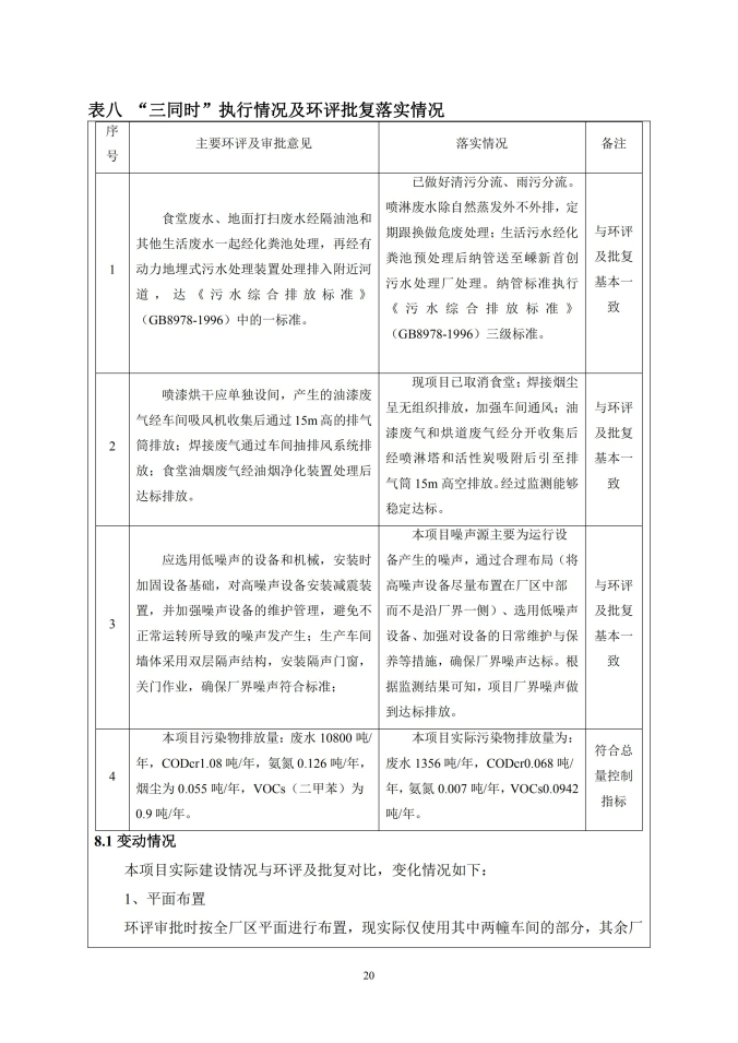
浙江双鸟数码机床有限公司年产 450 台数控机 床建设项目竣工环境保护验收监测(废水、废气、 噪声)报告表

发布时间:2019年08月29日 来源:双鸟数码   【打印】 【返回】
返回列表